国务院
国家发展改革委
省政府
省发改委
繁体版
网站支持IPV6
首页
中心概况
政务公开
经济信息
信息化建设
办事服务
 
全省
本站
高级搜索
长者模式
退出长者模式
无障碍浏览
当前位置:
首页
政务公开
通知公告
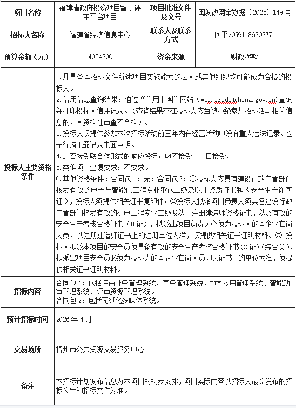
福建省政府投资项目智慧评审平台项目招标计划公告
来源:福建省经济信息中心
时间:2026-04-03 17:12
微信
微博
QQ空间
附件下载
扫一扫在手机上查看当前页面
打印
关闭
相关链接